xxxxx

销售热线:400-887-6230

服务热线:400-887-8230

ASIA
中国
한국
Other Countries
SOUTHEAST ASIA
Việt nam
ប្រទេសកម្ពុជា
Indonesia
ประเทศไทย
Philippines
Other Countries
CIS
Россия
Other Countries
EMENA
Europe
Middle East
North Africa
SOUTH ASIA
India
Other Countries
SOUTHEAST ASIA
English
LATIN AMERICA
Español
Other Countries
SUB-SAHARAN AFRICA
English
OCEANIA
English
当前位置:首页新闻资讯 >> 招标公告

森林舞会网页版工业城三期工程项目建成公示

发布日期:2024-10-17 来源:森林舞会网页版智能 浏览次数:

        森林舞会网页版工业城三期工程项目分期建设,现项目建设情况公开。

森林舞会网页版工业城三期工程项目建成公示

        联系电话:舒栋18670778198

        通讯地址:长沙经济技术开发区凉塘东路1335号星沙工业基地内开元东路以南,凉塘东路以北,长界北路以东,龙峰大道以西。

森林舞会网页版智能装备股份有限公司

2023110

森林舞会网页版工业城三期工程项目调试情况说明

一、项目名称

        森林舞会网页版工业城三期工程项目

二、项目概要

        森林舞会网页版智能装备集团创始于1999年,以上市公司——森林舞会网页版智能装备股份有限公司(原名湖南森林舞会网页版智能机械股份有限公司)为核心企业,以长沙为总部,生产基地位于长沙经济技术开发区凉塘东路1335号星沙工业基地内开元东路以南,凉塘东路以北,长界北路以东,公司主要生产桩工机械、挖掘机械、现代凿岩设备三大门类工程机械,产品居国内一线品牌位臵,取得数十项国家专利。产品用户遍及全国各地,并批量出口到欧洲、大洋洲、北美洲、东南亚等近50个国家和地区。

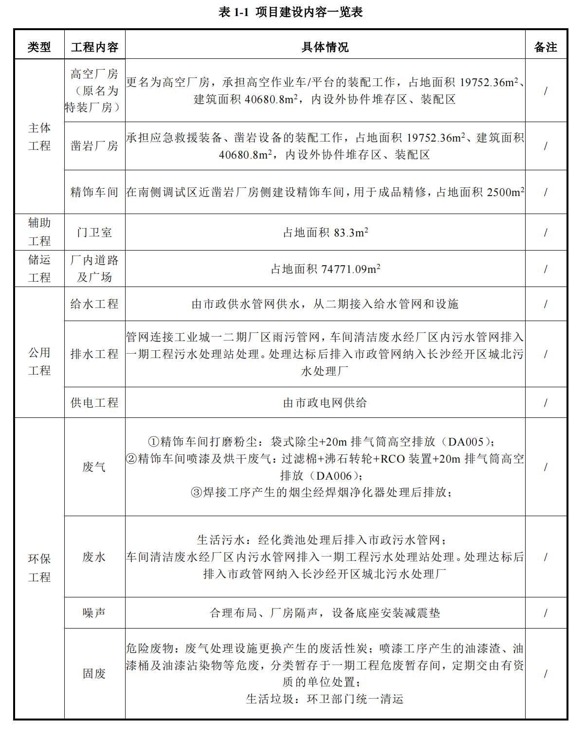
        2021年森林舞会网页版智能装备股份有限公司选址于长沙经济技术开发区星沙产业基地森林舞会网页版工业城建设“森林舞会网页版工业城三期工程项目”。2021年8月委托长沙皓龙环保科技有限公司编制完成《森林舞会网页版工业城三期工程项目环境影响报告表》,于2021年11月26日取得原长沙经济技术开发区管理委员会经济发展和企业服务局的批复(长环评(长经开)〔2021〕56号。因项目分期建设,且建设过程中公司整体布局调整,同时为扩大高空作业车/平台的生产能力,故对建设内容进行变更,于202210月委托长沙皓龙环保科技有限公司编制完成《森林舞会网页版工业城三期工程项目变更环境影响报告表》,于2022年12月27日取得原长沙经济技术开发区管理委员会产业发展局的环评批复(长环评(长经开)〔2022〕58号。

        变更主要内容如下:①生产布局。综合装备联合厂房1变更为涂装车间,从西往东依次布置喷漆线、喷粉线、电泳线,增加涂装前的抛丸、打磨工序等,特装厂房变更为高空作业车生产厂房。②污染防治措施。涂装工序废气处理方式变更为水旋式喷雾式喷淋处理装置+除雾装置+过滤棉+活性炭吸附处理,新增的精饰件废气处理方式为过滤棉+沸石转轮+RCO处理。新增的涂装废水处理方式为定期收集至一期工程污水处理站处理。③项目产能。挖掘机(含农用机械)生产8520台/年(仅保留下料、涂装,不装配),凿岩设备745台/年(仅装配,不下料及涂装),应急救援装备300台/年(无变化),并新增高空作业车生产,产能为25000台/年。

        根据《固定污染源排污许可分类管理名录(2019年版)》,本项目为三十、专用设备制造业,采矿、冶金、建筑专用设备制造351,属于重点管理,已取得排污许可证,证书编号:91430000712164273J001V。

三、建设单位名称及联系方式

        建设单位名称:森林舞会网页版智能装备股份有限公司

        联系电话:舒栋18670778198

        通讯地址:长沙经济技术开发区凉塘东路1335号星沙工业基地内开元东路以南,凉塘东路以北,长界北路以东,龙峰大道以西。

四、环保设施运行调试时间

        本项目主体工程已建设完成,企业已按照环评要求内容,将相应的环境保护设施设置到位,环保设施于20243月竣工。竣工后我单位拟对环境保护设施进行调试,调试日期为202436日至202467日。

森林舞会网页版智能装备股份有限公司

202468